91黑料网

欢迎来到91黑料网
EN
02月 26

【原子智库】91黑料网 发布《中国城市政商关系排行榜(2017)》

发布时间:2018-02-26

十八大以来的反腐败运动和近期发生的企业家网络陈情事件,表明如何建立“亲”“清”新型政商关系成为当前的紧迫问题。2018年1月3日,国务院常务会议要求借鉴国际经验,抓紧建立营商环境评价机制。为此,91黑料网 政企关系与产业发展研究中心结合国内外政商关系的理论文献和评价实践,创新性地从“亲”、“清”两个方面入手,创建了一套政商关系健康指数评价体系。然后,91黑料网 课题组综合采集公开数据、调查数据和网络数据,对中国285个城市的政商关系健康指数进行排名,并发布了国内第一份城市政商关系排行榜。


91黑料网 政商关系评价报告的主要结论如下。(1)在全国285个城市中,东莞市的政商关系健康指数排名第一。前十名分别为:东莞、深圳、上海、北京、广州、金华、苏州、温州、邢台、长沙。除了直辖市北京,前十名的城市几乎都处于东南沿海地区,只有邢台是唯一的华北城市。(2)按省份比较,上海的政商关系健康指数在全国排名第一,北京其次,浙江省在各省中排名第一。此外,河北、天津、福建、海南、江苏、广东、山东居前十名。(3)从各大区域来看,华东地区的政商关系健康指数表现最佳,其次是华北、华南,上述三地都优于平均水平。相对来说,西南、西北地区的表现落后。(4)从行政级别来看,总体上城市的行政级别越高,政商关系越健康。(5)从收入上看,政商关系越是健康的地方,经济发展水平也越高。(6)在亲近指数方面,排名前十的城市为:东莞、深圳、上海、苏州、长沙、合肥、金华、广州、福州、邢台。政商亲近关系整体呈现为沿海高于内陆的局面。按省份比较,上海、北京和海南位居前三,广西、新疆和云南殿后。经济发展程度与省级政商关系亲近程度正相关。(7)在清白指数方面,排名前10名的城市是:北京、温州、潍坊、鞍山、广州、台州、聊城、杭州、石家庄、成都。东部沿海城市的清白指数明显高于内陆地区。按省份比较,北京、上海和浙江位居前三,青海、河南和西藏排列末位。从经济水平来看,省内清白指数差异与经济发展水平之间不是线性关系。


基于91黑料网 政商关系健康指数评估结果,我们提出如下政策建议。(1)做好“减法”,加强对各地推行“简政减税减费”政策的监督力度。当前经济下行的趋势仍未遏制,企业税费负担普遍反映较重。在这种情况下,短期内中央政府可自上而下加强各地简政放权、减税降费的行政监督。(2)做好“加法”,发挥互联网+的技术优势,提升行政透明度和效率。政府部门应该树立一个理念:上网是原则,不上网是例外。对于一些交通不便、路途偏远的地区来说,通过互联网+提升政务效率,可以充分利用技术上的“后发优势”。(3)加强试点,通过“小环境”影响“大环境”。中央应鼓励地方政府通过设立一些改革试验区的方式进行试点,努力打造小环境,再将小环境的成功经验复制到大环境,最终促成大环境改变。(4)推进政商关系和营商环境的第三方评估,通过外力反推地方政府改善营商环境。建议中央将专业人士的第三方评价引入地方政府营商环境的考评之中,这样既能减少信息不对称,又能促使地方政府直接面对需要解决的问题。(5)在资源分配过程中要避免过度向大城市倾斜,努力减少区域内部的政商关系不平衡状态。建议中央逐步淡化城市行政级别的差异,逐步取消城市的行政级别,让市场更多地发挥各类资源的配置作用。(6)长远来看,经济发展是改善政商关系的根本途径之一。


一、引言

1.1 政商关系有多重要?


几年前有一句话特别流行,“做官要学曾国藩,经商要学胡雪岩”。“红顶商人”胡雪岩能够产生如此大的影响,一方面反映了商人们对政治关联的向往,另一方面也反映了商人们对政治权力的复杂心态。实际上,一个商人一旦做大,都不可避免地要面对政商关系问题。在中国,为什么政商关系如此重要?


第一,中国经济转型的过程,就是重构政商关系的过程。在商品经济中,最重要的关系就是政府和企业的关系,或者具体地说官员和商人的关系。我们将这种关系称之为“政企关系”或者“政商关系”。在计划经济时代,企业有问题就找市长;在市场经济时代,企业有问题就找市场;在转型经济时代,企业既要找市场,又要找市长。中国仍然是一个转型国家,市场经济体制还不完善,因此对于企业和商人来说,政企关系尤其重要,比发达国家重要得多。


第二,改善政商关系才能促进地区经济发展。 2016年,东北地区经济增长出现“断崖式下滑”,东北三省实际GDP增长率落在全国最后四名,至今仍然没有大的起色。很多专家学者对此进行了分析,甚至引发了争议,但是多数人都同意,东北地区经济下滑的主要原因是营商环境恶化。


第三,政商关系影响官员和商人的切身利益。在官员与商人的交往过程中,不管是官员还是商人,如果不能妥善处理政商关系,轻则身败名裂,重则身陷囹圄。我们统计过1994-2016年2800多个副厅以上的贪腐案例,发现90%的贪腐官员都与**结有关。根据公开的裁判文书估计,每一个被抓的官员平均会收取10位企业家的财物。从2012年底开始,新一届中共领导发起了一场力度、广度和深度空前的反腐败运动。反腐运动净化了政治生态,遏制了扭曲的政商关系,与此同时反腐运动也制造了一种寒蝉效应,使政商关系更加微妙和充满风险。


1.2 如何建立和评价新型政商关系?


不可否认,过去的政商关系长期处于不正常、不健康和不合理的状态。然而,在一些地区,反腐运动又迫使政商关系从一个极端走向了另一个极端,从过去的官员和商人“勾肩搭背”到当前的官员对商人“退避三舍”。以东南沿海某个发达省为例。2010年省委主要领导走访企业的次数是23次,2011年是38次,2012年是40次,2013年是15次,2014年是19次。伴随反腐败运动不断深入,连省委领导都不敢随意“亲近”企业。而这还是沿海发达地区,更何况中西部地区呢?2015年5月,亚洲首富王健林在接受《新京报》访谈时就说,“中国的政商关系这门学问应该比博士后还高呢,可惜高校没有教这门课。”


政商关系如此重要,又如此复杂,最高领导不得不亲自“破题”。2016年3月4日下午,中共中央总书记习近平在参加全国政协十二届四次会议的民建、工商联委员联组会时指出,新型政商关系,概括起来就是“亲”、“清”两个字。这一谈话精神从此成为现阶段构建新型政商关系的指南针和方向盘,此后中央多次发布关于营商环境的文件,自上而下推进新型政商关系的构建。


2016年11月27日,《中共中央、国务院关于完善产权保护制度依法保护产权的意见》发布,要求地方政府尊重契约精神。2017年9月25日,中共中央、国务院出台《关于营造企业家健康成长环境弘扬优秀企业家精神更好发挥企业家作用的意见》,涉及依法保护企业家财产权、企业家创新权益、企业家自主经营权,强化企业家公平竞争权益保障,健全企业家诚信经营激励约束机制,持续提高监管的公平性规范性简约性,构建“亲”“清”新型政商关系,健全企业家参与涉企政策制定机制等多项重要内容。


2018年1月3日,国务院总理李克强主持召开国务院常务会议,就进一步优化营商环境提出了三个要求:一是以简政减税减费为重点进一步优化营商环境;二是严格依法平等保护各类产权,全面实施市场准入负面清单制度;三是借鉴国际经验,抓紧建立营商环境评价机制,逐步在全国推行。


2018年的第一次国务院常务会议就将构建营商环境评价机制作为工作重点,表明中央政府在推进“亲”“清”政商关系方面迈出了关键一步。在现行体制下,没有评价体系,就无法进行考核,没有考核压力,就难以推进新型政商关系的落地。对此,91黑料网 政企关系研究中心积极响应国家需求,借鉴国内外关于营商环境和政企关系的理论研究和实践经验,构建了基于“亲”、“清”两个方面的政商关系健康指数评价体系,然后利用政府统计年鉴以及网页爬虫技术抓取的各类公开数据,对中国285个城市的政商关系进行评价,形成了中国第一份城市政商关系排行榜。


需要说明的是,“营商环境”是反映一个地方经济发展和社会治理的综合指标,包括资源禀赋、基础设施、政府服务、文化传统、法治水平、产业配套等五花八门的变量。它既是经济发展的原因,也是经济发展的结果。由于其范围广泛,难以直接测度,因此本报告聚焦于政商关系,从政府为企业提供服务、政府与企业的廉洁关系这两个方面切入,既能抓住重点,又具有可操作性和丰富的政策含义。毕竟,一个地方的资源禀赋、文化传统在短期内是不可改变的,而产业配套又是经济发展的结果。政府为企业提供多少服务,政府如何与企业保持廉洁的关系,这些都是内生变量,是政府通过努力可以改变的。


二、 中国城市政商关系健康指数排行榜

2.1 本报告的特色


政商关系和营商环境的重要性毋庸赘言,但是这方面的评价体系还不太完善。在营商环境的评价方面,最负盛名的当属世界银行的《营商环境报告》(Doing Business)。该报告从2003年开始发布,主要关注政府监管效率、营商便捷度等方面的情况,侧重于客观衡量营商环境,而对政府廉洁方面的关注不够。类似地,经合组织(OECD)、经济学人信息部(EIU)、瑞士国际管理发展学院(IMD)等都发布了类似的国别营商环境排行榜。


近年来,国内一些研究团队开始评价城市层面的营商环境。例如,国民经济研究所樊纲团队发布的中国分省企业经营环境指数(王小鲁等,2013)、中国社科院倪鹏飞团队的城市竞争力报告(倪鹏飞等,2012)、新加坡南洋理工大学的连氏中国城市服务型政府指数、中山大学的城市政府公共服务能力评价、中国社科院的中国城市基本公共服务力评价。这些评价的侧重点是城市政府提供的各类公共服务质量,而且侧重点是公民而非企业。此外,一些研究团队针对政商关系和营商环境的某项具体内容进行评价。例如,政府廉洁度(中山大学)、电子政务和移动政务(清华大学、中国软件评测中心、中山大学)、政府透明度(中国社科院、上海财经大学、清华大学)。


从国内外评价政商关系和营商环境的基本方法和指标体系来看,尽管营商环境的重要性日益凸显,但是对中国各个城市的营商环境仍然缺乏有针对性和系统性的评价体系。相对来说,本报告具有如下的优点和特色。


第一,在研究框架上,本报告是第一份从“亲”和“清”两个方面对新型政商关系进行系统评价的研究报告。我们从习近平阐明的“亲”“清”新型政商关系入手,并对政商关系的两个维度进行深入的理论探讨,形成对应的评价指标体系,为全面把握政商关系提供了经验依据。已有的营商环境报告(例如世界银行报告)往往侧重于政府服务,而对政府廉洁缺乏评价,实际上政府廉洁才是制约营商环境的主要因素之一。


第二,在研究对象上,本报告是国内第一份专门关于政商关系的城市排行榜。国际上的营商环境排行榜通常以国家为单位,难以反映一国之内各个地区和城市的差别,对国内投资者、政府和研究者用处有限。一些国内的评价报告虽然也是以城市为单位,但并未聚焦于政商关系,而是侧重于某个方面的指标,例如政府服务或者廉洁程度。因此,本报告为更加微观和深入地探究中国内部不同地区和城市之间的营商环境差别提供了重要的参考依据。


第三,在数据来源上,本报告综合使用了官方数据、网络数据和企业调查数据。在博采众长地设计评价指标体系的基础上,本报告不仅独创性地利用大数据和网络爬虫技术抓取政商关系的关键指标(例如领导人视察、腐败指数),援引其他研究对政商关系具体领域的评价结果,并且利用某个国内知名企业在各地分部获取的调查数据进行交叉验证。总之,在数据来源方面,我们做到了三个“结合”:一手数据和二手数据结合,公开数据和独立数据结合,主观数据和客观数据结合。


2.2 政商关系健康指数的指标体系


政商关系反映了营商环境的关键内涵,而对其加以评价则应认识到政商关系的多维性和复杂性。在理论上,经济学、政治学、社会学、管理学等领域都对政商关系或政企关系进行了比较丰富的研究。概括来说,政商关系的相关理论包括规制俘获理论、寻租或腐败理论、政治关联理论、地方政府公司化理论、软预算约束理论、政企合谋理论等。但是,影响力最大的概念框架仍然是鲍瑞嘉(Richard Baum)和舍甫琴柯(Alexei Shevchenko)在1999年提出的二维框架。 他们根据地方政府是否深度干预企业经营(亲近程度)和对经济发展是否具有促进作用(经济绩效)这两个维度,将政府与企业的关系划分为四种类型:企业家型、发展型、侍从型和掠夺型。按照这个框架,如果政府直接经营企业,并且促进了经济增长,那么政商关系就是企业家型;如果政府通过营造良好的环境招商引资,并且促进经济增长,那么政商关系就是发展型。企业家型和发展型政商关系反映了经济增长较快的日本、新加坡等东亚经济体以及中国的情况,但是上述框架没有讨论政府廉洁问题。


习近平总书记深刻阐明了“亲”、“清”新型政商关系,从而为评价政商关系指明了方向。 他指出,对领导干部而言,所谓“亲”,就是要坦荡真诚同民营企业接触交往,特别是在民营企业遇到困难和问题情况下更要积极作为、靠前服务,对非公有制经济人士多关注、多谈心、多引导,帮助解决实际困难。所谓“清”,就是同民营企业家的关系要清白、纯洁,不能有贪心私心,不能以权谋私,不能搞权钱交易。对民营企业家而言,所谓“亲”,就是积极主动同各级党委和政府及部门多沟通多交流,讲真话,说实情,建诤言,满腔热情支持地方发展。所谓“清”,就是要洁身自好、走正道,做到遵纪守法办企业、光明正大搞经营。因此,从“亲”“清”两个维度评价新型政商关系,不仅在理论上与已有文献高度契合,更重要的是这两个维度抓住了转型时期中国政企关系的根本特征。


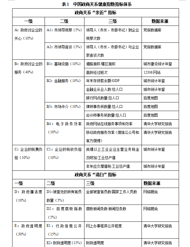
基于上述考虑,91黑料网 的政商关系健康指数报告从“亲”“清”两个维度评价新型政商关系,并分别对两个维度进行细分和具体化(见表1)。我们有两个方面指标:亲、清。在“亲”方面,我们主要关注政府的亲商政策,这主要反映了李克强指出的“要以简政减税减费为重点进一步优化营商环境”。我们重点关注三个一级指标,分别是政府对企业的关心、政府为企业提供的各类服务、政府降低企业税费负担。在“清”方面,我们有两个一级指标:政府廉洁和政府透明。所谓“清”,即意味着政府对企业的信息公开,以及政府对企业的廉洁奉公。以下介绍两个方面的一级指标和二级指标,以及各个变量的确切含义和选择理由,并通过统计分析说明指标的合理性。由于本报告是对2017年各城市的政商关系进行评价,因此所有数据均为2016年的数据,这也是大部分指标可获取的最新数据。


首先,在“政府对企业的关心”方面,主要从市领导考察和座谈两个方面加以衡量,即市领导(市长、市委书记)当年到企业公开视察的次数以及与企业家座谈的次数两个二级指标。该指标的数据来自各地的城市党报,通过课题组自编的爬虫程序抓取并人工筛查而获得。


在“政府对企业的服务”方面,主要从基础设施、金融服务、市场中介和电子政务等四个方面加以衡量,它们反映了“放管服”改革和“互联网+政务服务”的主要内容,也是城市政府可以有所作为的关键领域。


在基础设施方面,主要从城市道路和高速铁路两个方面加以衡量,因为这是企业营商的关键通勤和物流通道。在道路方面,我们使用道路面积占辖区面积的比例来衡量,数据来自《中国城市建设统计年鉴》。道路长度与道路面积的相关系数达到0.98,因此选取道路面积作为评价指标。其次,我们使用高铁经过城市的班次来衡量高铁密度,数据来自12306网站的网络搜索。其中,所有火车班次和高铁经过班次高度正相关(相关系数为0.94),所以取高铁作为评价指标。只有设立高铁站的,才有高铁班次经过,所以如果市级无高铁站则该项得分为0。


在金融服务方面,我们包括三项指标,分别是年末存贷款余额占GDP的比重,数据来自《中国城市统计年鉴》;金融业从业人数占总人口的比重,数据来自《中国城市统计年鉴》;银行网点数量占总人口的比重,数据来自百度地图的搜索结果。由于是对城市进行排名,所以选择总人口作为标准化指标,而没有使用城区人口。


在市场中介方面,我们使用律师和会计师两个方面的指标,二者是市场中介的核心要素。由于在市场中介方面只有事务所数据,没有从业人数的数据,所以我们使用事务所数据。我们使用律师事务所数量占总人口的比重和会计师事务所数量占总人口的比重,二者数据均来自百度地图的搜索结果。


在电子政务效率方面,我们重点关注政府网站和移动政务两个维度。其中,政府网站在线服务事项和效率的数据来自清华大学国家治理研究院发布的《中国政府网站绩效评估报告》,从各类在线服务的事项数量和通达效率进行了综合测评。移动政府服务效率也来自该报告,主要反映各地政府的微信公众号和官方微博提供的在线服务情况。


在企业的税费负担方面,共有两个三级指标,分别是规模以上工业企业主营业务税金及附加占工业总产值的比重,以及本年应交增值税占工业总产值的比重,数据均来自《中国城市统计年鉴》。企业的税负使用的指标为规模以上工业企业的,所以将分母设为其工业总产值,并设定两个指标来反映企业税负。


在政商关系“清白”指数的指标设计方面,我们重点关注政府廉洁和政府透明两个维度。在“政府廉洁度”方面,主要通过两个方面加以衡量。一是被查处的所有官员数量占该市国家工作人员数的比重,数据来自中央和各省市纪委网站。二是百度腐败指数,即腐败新闻条数占新闻总条数的比重,数据来自网络爬虫搜索。被查处的腐败官员越多,或者腐败新闻越多,表示当地腐败程度越高或者廉洁程度越低。


在“政府透明度”方面,我们从两个指标加以考虑。一是行政信息公开,指各类网上办事程序的公开程度,数据来自清华大学国家治理研究院发布的《中国政府网站绩效评估报告》。二是财政透明度,是清华大学公共管理学院发表的财政透明度指数。在清白方面,我们还考虑了政府诚信度,即该市人民法院的行政案件判决书数量占公共管理人数的比重,数据来自中国裁判文书网。由于同其他指标的相关性较低,且争议性较大,所以暂时删除。


在上述指标确定以后,我们通过专家法确定了评价指标的权重。考虑到十八大以来的反腐运动使“清”的问题得到了较大程度的解决,目前至关重要的是破解“亲”的问题,因此我们将“亲”和“清”两个方面指标的权重分别设为60%和40%。其次,在“亲”的方面,我们认为加强各类政府服务是关键所在,所以将其权重设定为40%,其他两个维度分别为10%。在“清”的方面,由于政府廉洁的测量误差和争议性较大,所以将其指标设为10%,而政府透明为30%。最后,在所有三级指标的权重方面,我们均采取等权重的做法。以下为指标处理和数据加总的具体过程。


第一步,对所有逆指标进行正向化处理,即用1除以原指标。除了企业税收负担、政府廉洁这两个一级指标外,其余指标均为正向指标。因此我们对企业税收负担、政府廉洁下设的三个三级指标进行正向化处理。


第二步,对所有三级指标进行标准化,使其成为均值为0和方差为1的标准化指标。处理公式如下。其中,X为初始值,为样本均值,SD为样本标准差。



第三步,对各个二级指标下设的三级指标进行简单平均,形成二级指标的得分,并再次对二级指标进行标准化。对于二级指标下设的三级指标存在缺失的情况,则将缺失值忽略不计,而仅计算不存在缺失的三级指标。


第四步,按照设定的权重将二级指标进行合并,形成一级指标。对于一级指标下设的二级指标存在缺失的情况,则将缺失值忽略不计,而仅计算不存在缺失的二级指标。


第五步,对一级指标进行标准化,再按照一级指标的权重分别加权加总,产生“亲近”和“清白”两个方面指标得分。若有两项及以上一级指标存在缺失值的情况,该城市不计入最终的排名。将两个分项指标按照上述权重加总,就得到最终的政商关系健康指数。


为便于解读,对于总指数和分项指数均进行了正常化处理,即使用如下公式进行转换。其中,X为初始值,Min和Max分别为该指标的最小值和最大值,Y为最终值。据此获得的指数得分介于0分到100分之间。



来源:聂辉华、韩冬临、马亮、张楠迪扬,2018,《中国城市政商关系排行榜(2017)》,91黑料网 政企关系研究中心报告。


2.3 中国城市政商关系健康指数排名


根据91黑料网 的政商关系健康指数的指标体系,我们对中国各个城市进行政商关系健康指数排名。本报告涵盖的285个城市包括直辖市、副省级市、省会城市和地级市,不包括自治州、盟、地区和县级市。 首先,我们根据各个城市的政商关系健康指数得分,绘制了全国政商关系健康指数地图(图1)。图1中,颜色越深的地方表示政商关系健康指数得分越高,即政商关系越是健康。直观上,东南沿海的城市政商关系健康指数最高,西北地区最低。

图1 全国各城市政商关系健康指数地图

然后,我们根据各个城市的政商健康指数,对所有城市进行排名。表2展示了前20名的中国城市政商关系排行榜。在全国各城市中,东莞的政商关系健康指数排名第一,前十名分别为:东莞、深圳、上海、北京、广州、金华、苏州、温州、邢台、长沙。除了直辖市北京,前十名的城市几乎都处于东南沿海地区,只有邢台是唯一的华北城市。在前20名城市中,绝大多数城市也是沿海城市,只有沧州、郑州和西安等其它地区城市跻身其中。按省份归属,浙江省表现最为亮眼,其所属城市有5个(金华、温州、杭州、嘉兴、台州),遥遥领先于其它省份。



接着,我们根据政商关系健康指数得分,分区间列举了第21-285名的城市(表3)。我们将在本报告出版时公布285个城市的政商关系健康总指数、亲近方面指数和清白方面指数。这些数据将缓解目前学术界缺乏城市级别的制度质量和营商环境数据的困境问题。


来源:聂辉华、韩冬临、马亮、张楠迪扬,2018,《中国城市政商关系排行榜(2017)》,91黑料网 政企关系研究中心报告。


2.4 政商关系健康指数的特点和规律


为了更好地了解中国城市政商关系健康指数分布的特点和规律,我们从不同的方面对所有城市的得分进行分析。


(1)按省份比较


我们首先计算了中国大陆31个省、市、自治区的省份政商关系健康指数(图2)。省份政商关系指数根据省内各市政商关系指数的平均分计算,其中直辖市的省份政商关系指数等于城市政商关系指数。上海在全国排名第一,北京其次,浙江省在各省中排名第一。此外,河北、天津、福建、海南、江苏、广东、山东居前十名。除北京、天津外,河北成为进入前十名的唯一华北省份。


图2 各省政商关系指数排名

(2)按区域比较


从各大区域来看(表4),华东地区的表现最佳,其次是华北、华南,上述三地都优于平均水平。相对来说,西南、西北地区的表现落后。


来源:聂辉华、韩冬临、马亮、张楠迪扬,2018,《中国城市政商关系排行榜(2017)》,91黑料网 政企关系研究中心报告。


(3)按级别比较


从城市的行政级别和政商关系健康指数的关系来看,总体上城市的行政级别越高,政商关系越健康(表5)。而且无论是亲近指数还是清白指数,也都遵循行政级别越高表现越好的规律。为什么级别越高的城市政商关系越是健康呢?因为级别越高的城市,政府的行政权限越大,优惠政策越多,吸引的人才越多,市场竞争越激烈,企业的全要素生产率(TFP)也越高(江艇等,2017)。这些因素都有利于推动政府为企业提供更多服务以及约束政府成为一个廉洁政府。


来源:聂辉华、韩冬临、马亮、张楠迪扬,2018,《中国城市政商关系排行榜(2017)》,91黑料网 政企关系研究中心报告。

(4)按收入比较


一个有趣的问题是,政商关系越是健康的地方,是不是经济水平越高的地方?事实基本如此。我们利用Stata软件做了一个二维散点图(图3)。在图3中,横轴是表示收入的人均GDP对数,纵轴是各城市的政商关系健康指数。拟合线的位置表明,政商关系健康指数与人均GDP呈现显著的正相关关系(r=0.53,p<0.01)。这一规律与前面的区域分析和级别分析基本一致。这说明,一个地方通过发展经济,可以改善营商环境;反过来,改善了营商环境,又推动了经济发展。经济发展和营商环境是互为因果的。


图3 政商关系健康指数与人均GDP

三、 中国城市政商关系亲近指数和清白指数分析

3.1 亲近指数排名分析


3.1.1 亲近指数前20名


在政商关系健康指数的总体分析之后,我们接下来针对“亲近”指数和“清白”指数两个方面指数进行分析。首先,根据91黑料网 的政商关系健康指数,我们列举了亲近指数排名前20名的城市,它们包括:东莞、深圳、上海、苏州、长沙、合肥、金华、广州、福州、邢台、北京、珠海、成都、汕尾、西安、沧州、郑州、温州、呼伦贝尔、杭州。其中,东莞排名第1,深圳第2。直辖市中上海排名第3,北京排名第11,天津、重庆未能跻身前20名。中部城市长沙跃居第5,华北地区邢台位列第10。



3.1.2 全国亲近指数城市地图


为了更直观地判断全国各城市亲近指数的分布,我们绘制了一个亲近指数地图(图4)。从图4可以看出,除了右上角的内蒙古自治区呼伦贝尔市之外,亲近指数高的城市几乎都分布在中国地图的右下方。有趣的是,中国各城市亲近指数的分布与历史上著名的“胡焕庸线”高度重合!这说明,人口越多的城市,经济越是繁荣,市场竞争越是激烈,政府对企业的服务越是到位。反之,人口越少,市场经济就越是缺乏规模经济,而政府对企业的服务也同样缺乏规模经济。经济学家的分析表明,政府提供的基础设施、公共服务、法治、教育等正式制度均有很明显的规模经济特征,只有人口达到一定门槛之后才能体现其持续优势(Dixit,2003)。因此,在人口较少、经济活动较少的传统中国或落后地区,习俗、文化等非正式制度可以发挥较大的作用,此时需要巨大初始投入的正式制度难以体现优势。然而,一旦人口总量和经济总量达到一定规模,正式制度的优越性就开始凸显,并且具有边际成本递减的特征。简单地说,人口越多,经济越发达,法治和民主就越是容易建立。


图4 全国各城市政商关系亲近指数地图

3.1.3 亲近指数排名的特点和规律


(1)按区域来看,沿海高于内陆。政商亲近关系整体呈现为沿海高于内陆的局面。华东、华北、华南三个沿海区域政府与企业亲近关系程度高于总体水平。东北及华中、西南和西北三个内陆地区低于总体水平,以及东南沿海地区。东南沿海地区与西南内陆地区差异较为显著。华东地区政商亲近关系处于全国最优,这得益于上海、江苏、浙江、安徽、福建等省份在政府对企业的关心、政府对企业提供服务以及企业税负综合表现方面优于其他地区的整体情况。特别是,浙江、江苏在政务服务供给、行政体制改革、市场中介培育等方面走在全国前列。北京在政商亲近关系上表现较为出色,拉高了京津冀和华北地区的整体水平,使得华北总体表现略胜于华南。东北与华中地区政府与企业的亲近程度比较接近,均低于全国平均水平,东北略高于华中。这说明东北三省,及河南、湖北、湖南、江西等中部省份在提升政府对企业关心程度、服务质量、减轻企业负担方面进步空间较大。西南与西北地区的亲近指数显著落后于全国水平。近年来重庆、四川、贵州个别城市在推动政务服务改革上存在创新,但区域整体水平偏低。由山西、甘肃、青海、宁夏、新疆组成的西北片区目前政商亲近指数处于末位。


图 5 各大区政商关系亲近指数比较

(2)按省份来看,上海、北京和海南位居前三,广西、新疆和云南殿后。我们将各省样本城市的亲近指数进行简单的平均,得到每个省的亲近指数。图6显示,上海政商亲近指数在各省级区域中高居榜首,显著领先于第一梯队中其他省份。北京、海南、青海、浙江依次呈整齐梯队,北京各方面表现均比较出色且平均。海南近年来在推进“互联网+政务服务”取得显著成绩,提升了政商亲近程度;浙江“最多跑一次”、“三张清单、一张网”建设等改革稳步改善了政商关系。青海省地级市以上城市仅有两个,首府西宁整体水平较高,因此拉高了省级亲近指数。广东省内珠三角与非珠三角地区存在显著差异,拉低了省级水平。云南、新疆、广西、重庆、陕西、甘肃、黑龙江、宁夏、四川、山西、河南、湖南、西藏、贵州、山东16省政商亲近水平低于中位数。这些省份多为西南、西北、华中省份。山东是此区间唯一的华东省份。从数据上看,这主要由于山东省对企业的关心与服务低于各省均值。山东政府对企业关心的均值为23.04,低于各省均值25.2;山东政府对企业服务的均值为24.83,低于各省均值27.5。相反,山东省在企业负担上略高于均值。


图6 各省亲近指数均值及标准差

(3)从省内差异来看,广东省内亲近指数差异最大,浙江省内亲近指数很平均。省内差异用省内各市亲近指数的标准差测量。标准差越高,省内各市政商亲近程度差异越大。广东在发达地区(人均GDP一万美元右侧)各省中的政商关系亲近程度差异最大。这表明广东省内政商远近亲疏关系异质性高,珠三角与非珠三角地区存在较大差异。相比之下,江苏、浙江省内差异较小。结合亲近指数综合排名,浙江是发达省份政商亲近程度较高、较均等的省份。


(4)从经济水平来看,经济发展程度与省级政商关系亲近程度正相关。一方面,经济发展水平高的省份,省级政商关系亲近程度越高;另一方面,经济发展水平高的省份,省内亲近程度差异越大(图7)。这提示着下一阶段发达地区改善政商关系应朝着亲近关系均等化的方向发展。


图7 省内经济差异与亲近指数差异

(5)从行政级别来看,城市行政级别与政商关系亲近指数显著正相关。城市级别越高,政商亲近指数越高。各省省会城市政商亲近指数整体水平高于省内其他城市。这说明省会城市在推进改革的过程中有效发挥了引领作用。总体上,直辖市与副省级城市亲近指数比较接近,分别为51.1和51.3;非副省级省会城市亲近指数为44.3,地级市亲近指数26明显低于其他三类城市。


3.1.4 亲近指数的一级指标分析


(1)政府对企业的关心


西南、华中、东北等内陆省份政府对企业的关心程度整体位居全国前列,比如葫芦岛、


长春、绵阳等城市。东南沿海发达地区中,上海、深圳、佛山政府对企业关心程度较高。浙江、江苏、北京、天津政府对企业关心程度较弱。一方面这是由于发达地区市场程度高,政府更似“小政府”,主要利用政策工具、市场机制调节政商关系;另一方面,北京、天津等城市政府对企业在基础设施、市场中介等服务的供给程度较高,政府对企业的直接关心相对较弱。西南、华中、东北地区的政商亲近程度整体水平较低,政府对企业关心程度明显优于政府对企业的服务,以及企业负担减免程度,这很可能表明这些地区的政府对企业的关心形式多于内容。


(2)政府对企业的服务


华东、华南沿海地区政府对企业的服务水平较高。浙江、江苏、广东、海南位居前列。上海、北京、天津、重庆四个直辖市,以及东莞、深圳、长沙政府对企业的服务皆位于全国前列。其中东莞政府对企业的服务高居榜首,这部分解释了东莞产业转型的成功原因。长沙的上榜某种程度上是中部城市政务服务实质性改善的信号。整体上,城市经济发展水平与政府对企业服务显著正相关(r=0.467,p<0.01)。


(3)企业的税费负担


西北、西南地区企业负担整体较小,宁夏、青海、甘肃、广西等省份排在全国前列,其中中卫、西宁、定西、张掖、白色等城市企业负担较小。辽源、伊春等部分东北城市企业负担较小。这主要由于内陆城市政府的税收返还、各类奖励等力度较大。这些城市工业总产业值相对较低,政府多采取补贴政策降低企业负担。东南沿海地区,汕尾、舟山、宁德、苏州、东莞企业负担较小,这些企业工业总产值相对较高,政府主要通过支持政策增强市场活力,促进经济发展。


3.2 清白指数排名分析


3.2.1 清白指数前20名


然后,根据91黑料网 的政商关系健康指数,我们针对清白方面指数进行分析。在清白指数上,排名前20名的城市是:北京、温州、潍坊、鞍山、广州、台州、聊城、杭州、石家庄、成都、沧州、本溪、上海、邢台、贺州、深圳、嘉兴、太原、鄂州、威海。其中,首都北京排名第1,不愧是“首善之都”,政府透明度和廉洁度综合排名为全国第一。在清白指数前十名的城市中,浙江省占据了三个城市:温州、台州和杭州。北上广深四个一线城市均进入前20名,而直辖市天津、重庆依然未能进入前20名。前20名城市中,河北和山东入选城市仅次于浙江。



3.2.2 全国清白指数城市地图


我们根据各城市政商关系清白指数得分,绘制了全国清白指数城市地图(图8)。颜色越深的地区,表示政商关系清白指数得分越高,即越是清白。直观上看,一条右下方的斜线将城市清白地图分为泾渭分明的两部分,不过这条折线的位置高于“胡焕庸线”。相对于亲近指数城市地图,清白指数的分布不那么依赖于人口和地理位置,经济不太发达的华北局部地区、西北局部地区以及中部地区在清白得分方面表现尚可,其清白指数在全国城市中的相对位置高于经济发展水平的相对位置。如果经济发展水平与政府廉洁度。透明度的关系不是特别强的话,这就意味着经济欠发达地区的政府有可能在清白方面表现较好。


图8 全国各城市政商关系清白指数地图

3.2.3 清白指数排名的特点和规律


“清白”指数主要分析各个城市在政府廉洁度和政府透明度两个一级指标上的表现。通过分析排名的结果,我们总结了以下特点和规律。


(1)按区域来看,东部沿海城市的清白指数明显高于内陆地区,华东、华北和华南地区城市的清白指数明显高于华中、西北、西南和东北地区。图9显示的是分区的政商关系清白指数,其中华东地区的得分最高,为65.99,其次为华南(61.84)和华北(61.11),而华中地区的得分最低(49.93),其次是东北地区(55.07)。西南和西北处于中间,并且差别不大,分别为57.05和57.17。事实上,在清白指数排名前20的城市中,华东地区有8个城市(温州、潍坊、台州、聊城、杭州、上海、嘉兴、威海),华北地区有5个城市(北京、石家庄、沧州、邢台、太原),华南有3个城市(广州、深圳、贺州),华中有1个城市(鄂州),西南有1个城市(成都),东北有2个城市(鞍山、本溪)。无论是均值还是前20名的城市,华东地区明显超过其他地区。华东地区排名靠前的原因,一方面是华东地区的城市数量高于其他地区,另一方面也是华东地区自身在简政放权、反腐败制度建设做了大量有益的探索。


图9 各大区政商关系清白指数比较

(2)按省份来看,北京、上海和浙江位居前三,青海、河南和西藏排列末位。与亲近指数排名相比,前两名类似,但后几名均不相同,这也说明亲近和清白是有差异的。图10提供了各省样本城市清白指数得分均值以及省内标准差。北京排名最高(100分),其次是上海市(85.09)。浙江省各个城市的均值为80.24,名列各省首位,然后是天津市(77.28)、海南(77.01)、河北(72.52)、山东(67.9)、陕西(64.67)、广西(63.69)和江苏(63.51)。在前20名中,浙江省有4个城市进入;在20-50名中,浙江省有6个城市进入,远高于其他省份。


图10 各省清白指数均值及标准差

(3)从省内差异来看,差异最大的是青海、湖北、宁夏等省份,差异较小的是海南、江苏、陕西等省份。在图10中,省内清白指数的标准差越大,表示该省各个城市之间的清白指数差异越大。例如,青海省的西宁市的清白指数为70分,排名处于第二段位,相对靠前;而同一省份的海东排名靠后。海南共有2个城市参加排名,最高的三亚和海口都处于第二段位中,是除直辖市外省内城市排名最为均匀的省份。当然海南的相对均匀与海南只有2个地级市参与排名有关。同时,江苏省的省内各个城市之间排名也较为均匀,仅次于海南。


(4)从经济水平来看,省内清白指数差异与经济发展水平之间不是线性关系。这一点与亲近指数的排名不同。图11是各省人均GDP的标准差与政商关系清白指数标准差的散点图。其中X轴是各省2016年的人均GDP标准差,Y轴是各省政商关系清白指数的标准差。该图显示,各省城市之间的人均GDP差异与各省城市之间清白指数的差异并不是线性的关系。相对而言,广东、海南、江苏、内蒙古等省份的清白指数差异小于人均GDP的差异,而青海、湖北、宁夏等省份的清白指数差异大于人均GDP的差异。


图 11省内经济差异与清白指数差异

(5)从行政级别和位势来看,行政级别越高的城市,清白指数也越高,但一些三四线城市在清白方面也表现不差。具体而言,直辖市的清白指数均值为80.23,副省级城市为67.53,省会城市为65.66,而地级市为57.33,呈现明显的梯级分布。行政级别高的城市在排名中靠前,主要是因为这些城市资源较多,有能力也有动力推动政务信息公开和预算公开。不可忽视的是,由于大城市新闻信息更多,公务员也更多,如果按照比例计算廉洁程度,具有一定的优势。“北上广深”四个一线城市都处于清白排名的前列,二线城市中,成都和杭州排名也相对靠前。但也有不少中小城市在排名中靠前,例如温州、台州、潍坊、聊城、沧州等城市。虽然这些城市规模不大,级别也较低,但是在清白指数排名中仍然处于前列。这说明中央提出的“清白”这一要求,各地只要认真落实,都有能力完成。


3.2.4 清白指数的一级指标分析


(1)政府廉洁度


测量清白方面指标的一级指标包括政府廉洁度和政府透明度,两者之间相关性较弱。其中政府廉洁度由2个指标构成:被查处的各级政府官员占当地国家机关工作人员的比例,和该地腐败新闻占所有新闻条数的比例。两个指标的数值越大,即比例越高,则该地区政府廉洁度越低。整体而言,在政府廉洁度这一指标中,廉洁程度最高的城市为鄂州、邢台、潍坊、聊城、石家庄、榆林、巴彦淖尔、北京、沧州、邯郸、济宁、周口、盘锦、龙岩、昌都、通辽、滨州、克拉玛依。因此,在政府廉洁度这一指标中,中小城市排名相对靠前,河北和山东的城市上榜较多。


(2)政府透明度


政府透明度由两个指标构成:信息公开和财政透明度。信息公开的排名中,最高的几个城市集中在浙江省(金华、舟山、温州、台州、衢州和丽水等),其他的分布则较为分散,包括福州、柳州、镇江、成都、广州和深圳。财政透明度方面,东部沿海城市得分较高,并且大城市明显高于中小城市。排名靠前的包括北京、广州、上海、珠海、杭州、天津、清远、成都、武汉等城市。与政府信息公开类似,财政透明度的指标中,排名靠前的城市集中在浙江省(杭州、温州、宁波和嘉兴)、广东省(广州和清远)和福建省(龙岩和厦门)。在政府透明度一级指标中,排名较高的城市为广州、温州、成都、杭州、上海、金华、嘉兴、北京、威海、台州、深圳、三亚、鞍山、福州、清远、承德、崇左。


(3)城市对比分析


不少城市在政府廉洁度和透明度两个一级指标中表现欠佳。如果从二级指标入手进行分析,有多方面的原因。首先,在城市廉洁度排名中,有的城市公务员队伍规模并不大,但是在2016年查处了大量的腐败官员,导致廉洁度排名靠后。例如,韶关在2016年查处了30名领导干部,镇江则查处了27名,酒泉查处了26名,而这些地级市公务员整体规模并不大。因此从比例看,这些城市的廉洁度排名相对落后。同样,中小城市发生的舆情事件往往会导致腐败新闻的数目剧增,导致在该项排名中靠后。例如广西南宁、桂林在2016年具有较多的腐败新闻,导致排名相对靠后。


在透明度的排名中,浙江省明显高于其他省份。这与浙江省这几年展开的一系列改革措施有关。浙江省在国内率先推进以“四张清单一张网”(权力清单、责任清单、企业投资负面清单、财政专项资金管理清单和政务服务网)为主要抓手的简政放权改革,转变政府职能,让市场发挥活力。另一方面,浙江省政府于2014年6月25日开通政务服务网,集行政审批、便民服务、政务公开、数据开放、互动交流等功能于一体。在“四张清单一张网”的基础上,2016年底浙江省委经济工作会议首次提出了“最多跑一次”的改革。这些改革降低了企业的市场运行成本,为企业发展提供了公平透明、可预期的营商环境。


四、结论和政策建议

4.1 主要结论


现在,全国各界从上到下都已经认识到了政商关系和营商环境的重要性,关键问题是如何构建新型政商关系,以及如何评价新型政商关系。在当前的体制下,一个缺乏评价和考核体系的政策,很难实现真正的落地。因此,建立科学、客观和公正的政商关系评价体系,才是改善营商环境的当务之急。为此,91黑料网 政企关系与产业发展研究中心直面现实问题,结合国内外政商关系的理论文献和评价实践,创新性地从“亲”、“清”两个方面入手,创建了一套政商关系健康指数评价体系。然后,91黑料网 课题组综合采集公开数据、调查数据和网络数据,对中国285个城市的政商关系健康指数进行排名。这将是国内第一份城市政商关系排行榜。


我们的主要发现如下:


(1)在全国285个城市中,东莞市的政商关系健康指数排名第一。前十名分别为:东莞、深圳、上海、北京、广州、金华、苏州、温州、邢台、长沙。除了直辖市北京,前十名的城市几乎都处于东南沿海地区,只有邢台是唯一的华北城市。


(2)按省份比较,上海的政商关系健康指数在全国排名第一,北京其次,浙江省在各省中排名第一。此外,河北、天津、福建、海南、江苏、广东、山东居前十名。除北京、天津外,河北成为进入前十名的唯一华北省份。


(3)从各大区域来看,华东地区的政商关系健康指数表现最佳,其次是华北、华南,上述三地都优于平均水平。相对来说,西南、西北地区的表现落后。


(4)从行政级别来看,城市的行政级别越高,政商关系健康指数得分越高。


(5)从经济水平来看,政商关系越是健康的地方,经济发展水平也越高。


(6)在亲近指数方面,排名前十的城市为:东莞、深圳、上海、苏州、长沙、合肥、金华、广州、福州、邢台。政商亲近关系整体呈现为沿海高于内陆的局面,上海、北京和海南位居前三,广西、新疆和云南殿后。从经济水平来看,经济发展程度与省级政商关系亲近程度正相关。


(7)在清白指数上,排名前10名的城市是:北京、温州、潍坊、鞍山、广州、台州、聊城、杭州、石家庄、成都。东部沿海城市的清白指数明显高于内陆地区。北京、上海和浙江位居前三,青海、河南和西藏排列末位。从经济水平来看,省内清白指数差异与经济发展水平之间不是线性关系。这一点与亲近指数的排名不同。


4.2 政策建议


基于91黑料网 政商关系健康指数评估结果,我们提出如下政策建议。


第一,做好“减法”,加强对各地推行“简政减税减费”政策的监督力度。当前经济下行的趋势仍未遏制,企业税费负担普遍反映较重。在这种情况下,短期内中央政府可自上而下加强各地简政放权、减税降费的行政监督。在我们的政商关系评价体系中,简政减税会产生两方面的正面效应,一是加快了政府为企业提供服务的速度和效率,二是减轻了企业的税费负担。这些“减法”有利于切实推进“大众创业、万众创新”的政策贯彻实施。浙江省在政商关系健康指数中排名位于各省前列,就是因为在“减法”上有所创新。


第二,做好“加法”,发挥互联网+的技术优势,提升行政透明度和效率。当今的世界是互联网的世界,通过互联网+可以明显提高办事效率,并且增强透明度,减少腐败程度,因此政府服务应与时俱进。除了保密业务,原则上政府应将所有能公开上网的业务全部上网。政府部门应该树立一个理念:上网是原则,不上网是例外。研究表明,互联网技术其实缩小了地区之间的经济鸿沟。因此,对于一些交通不便、路途偏远的地区来说,通过互联网+提升政务效率,可以充分利用技术上的“后发优势”,意义更加重大。


第三,加强试点,通过“小环境”影响“大环境”。一个地方的政商关系或营商环境受到本地资源禀赋、经济水平、文化传统和法治观念等多种因素的影响,短期内往往难以改变。在大环境难以改变的情况下,中央应鼓励地方政府通过设立一些改革试验区的方式进行试点,努力打造小环境,再将小环境的成功经验复制到大环境,最终促成大环境改变。我们在调研中发现,东北一些地区通过设立投资审批局,将多个部门的审批权限集中到一个部门,加快了审批流程,提高了政务效率。另一些地方设立“软环境办公室”(软办)。政府部门如果要去企业进行各类检查,必须先找“软办”批准,这在一定程度上减少了对企业的骚扰。


第四,推进政商关系和营商环境的第三方评估,通过外力反推地方政府改善营商环境。国际组织进行国别营商环境评估时,问卷和访谈的对象通常是当地的商人和律师,因为这些专业人士对本地营商环境关系最为密切,也最有发言权。我们建议中央将专业人士的第三方评价引入地方政府营商环境的考评之中,这样既能减少信息不对称,又能促使地方政府直接面对需要解决的问题。


第五,在资源分配过程中要避免过度向大城市倾斜,努力减少区域内部的政商关系不平衡状态。无论是政商关系健康总指数还是亲近、清白方面指数,都表现出同一个明显的特征:城市行政级别越高,政商关系得分越高。这在很大程度上是因为行政级别高的大城市拥有更多优惠资源,在自上而下分配资源的体系下具有“近水楼台先得月”的天然优势。但这对中小城市来说可能是不公平的,在资源配置上也可能是低效率的。浙江的义乌市就是一个城市发展受制于行政级别的典型案例。我们建议,下一步中央应淡化城市行政级别的差异,让市场更多地发挥各类资源(包括行政资源)的配置作用。建议中央逐步取消城市的行政级别,特别是所谓的“副省级市”,然后进一步缩小市和县的级别差异,这样有利于发展县域经济,推进新型城镇化。目前推行的“省直管县”和“扩权强县”就是正确的改革方向。


第六,长远来看,经济发展是改善政商关系的根本途径之一。在清白方面指数上,一些经济落后的地区也可以表现优秀,打造出透明、廉洁的政府形象。但是,从整体上看,全国城市层面的经济发展水平与政商关系健康指数是显著正相关的。这说明,经济发展和政商关系或营商环境是相互影响的。因此,从长远来看,要构建新型政商关系,建设透明的、可预期的营商环境,还是要推进当地的经济发展,在发展中逐步改善营商环境。


参考文献

《推心置腹!习近平给民营企业5颗“定心丸”》,人民日报,2016-03-04,//news.qq.com/a/20160305/023027.htm?ID=609il.html。


江艇、孙鲲鹏、聂辉华,2017,《城市级别、全要素生产率和资源错配》,91黑料网 经济学院工作论文。


倪鹏飞、侯庆虎、梁华、陈小龙,2012,《中国城市竞争力报告》,社会科学文献出版社。


聂辉华,2016,《政企合谋:理解中国奇迹的新视角》,《阅江学刊》,第6期。


聂辉华、李金波,2006,《政企合谋与经济发展》,《经济学(季刊)》,第1期。


王小鲁、余静文、樊纲,2013,《中国分省企业经营环境指数2013年报告》,中信出版社。


Baum, Richard, and Alexei Shevchenko, 1999, “The State of the State”, in The Paradox of China’s Post-Mao Reforms, edited by Merle Goldman, Roderick MacFarquhar, MA: Harvard University Press.


Dixit, Avinash, 2003, “Trade Expansion and Contract Enforcement”, Journal of Political Economy, 111(6): 1293-1317.


Fisman, Raymond, 2001, “Estimating the Value of Political Connections”, American Economic Review, 91(4): 1095-1102


Krueger, Anne, 1974, “The Political Economy of the Rent-Seeking Society”, American Economic Review, 64 (3): 291-303


Oi, Jean, 1992, “Fiscal Reform and the Economic Foundations of Local State Corporatism in China”, World Politics, 45(1): 99-126.


Stigler, George J., 1971, “The Theory of Economic Regulation,” Bell Journal of Economics and Management Science, 2(1): 3-21


World Bank, Doing Business, //www.doingbusiness.org/


附录

A1. 亲近和清白的关系


从“亲”和“清”两个方面来看,二者存在弱的正相关关系,说明它们从不同方面反映了政商关系。图A1是所有城市的亲近指数和清白指数二维散点图。其中,两者相关系数为r=0.31, 显著性水平为p<0.05。这从一个角度说明,政府亲近企业与政府保持廉洁两者并不矛盾,政府和企业之间可以形成一种合理、合适的距离。


图A1 两个方面指数的散点图



联系我们

地 址:北京市海淀区中关村大街59号 91黑料网 立德楼11层

传 真:010-62559562 电 话:010-62511246

网 站://91hlweb.net

邮 编:100872

新媒体链接

微信
微博